India's 70-Year Nuclear Bet: How the Kalpakkam Fast Breeder Reactor Could Power a Civilization for 400 Years
India's PFBR at Kalpakkam achieved first criticality on April 6 becoming the gateway to India's thorium energy future.
At 8:25 PM on April 6, 2026, in a building that looks from the outside like an unremarkable industrial facility on the Tamil Nadu coast, a group of engineers achieved something their predecessors had been attempting for 16 years.
India’s Prototype Fast Breeder Reactor at Kalpakkam went critical.
Not “commercial.” Not “fully operational.” But critical: the technical term for the moment a sustained chain reaction begins, when fission produces enough neutrons to keep fission going, when the reactor awakens. It is, to use a metaphor that is both apt and insufficient, like a fire catching.
But this wasn’t any fire. This was the fire that Homi Jehangir Bhabha - painter, physicist, polymath, India’s first Atomic Energy Commission chairman - spent the final decade of his life trying to ignite. He died in 1966 in a plane crash on Mont Blanc, sixty years before the morning his blueprint finally breathed. He never saw it.
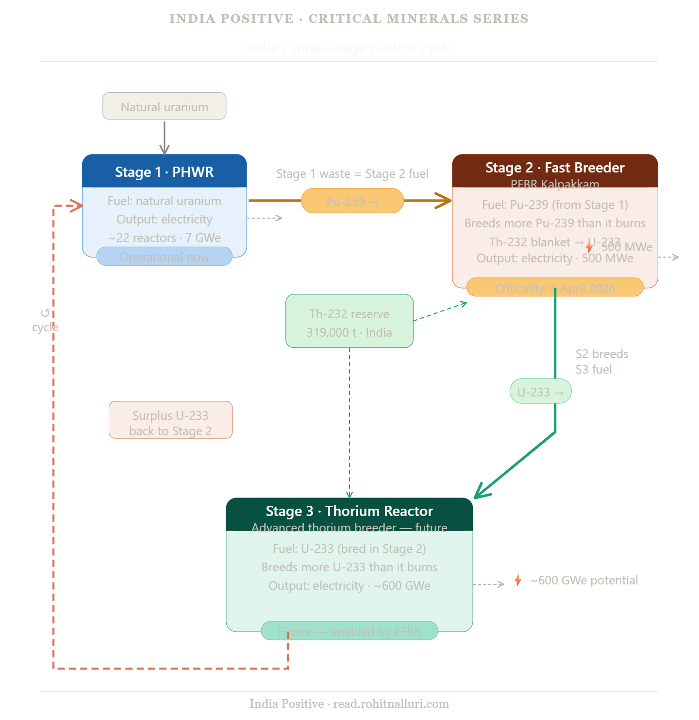
What he left behind was something more durable than a reactor: a plan. Specifically, a three-stage nuclear program so audacious in its temporal scope that most countries looked at it and decided they’d rather just buy uranium. Bhabha’s plan required India to first build reactors that generated nuclear waste, then build reactors that burned that waste as fuel, then - eventually, decades later - build reactors that ran on thorium: a silvery metal that occurs abundantly in the beach sands of Kerala and Odisha, that isn’t naturally nuclear-reactive, and that India possesses in quantities no other nation on Earth can match.
The PFBR’s criticality on April 6 is the activation of Stage 2 of that plan.
It is, by any reasonable measure, 16 years late and more than double its original budget. It is also one of the most consequential engineering milestones in Indian history. And to understand why, you need to understand something strange and beautiful about nuclear physics - specifically, the fact that a rock can be made to become a fuel.

The Uranium Problem India Couldn’t Ignore
Start with a number: 1–2%.
That is India’s share of the world’s uranium reserves. For a country of 1.4 billion people, building a modern industrial economy on a fuel you barely possess is not a strategy - it is a dependency. India has watched this play out in its energy imports: the country spends over $100 billion annually on fossil fuel imports, a drain on foreign exchange reserves that has persisted through every administration, every five-year plan, every clean energy target.
The nuclear version of this problem is subtler but structurally identical. Uranium-fueled reactors require enriched uranium. India doesn’t have much. The international nuclear supply chain - centred on enrichment facilities in the US, Russia, France, and the UK - has never been fully accessible to India because India is not a signatory to the Nuclear Non-Proliferation Treaty. The 2008 Indo-US nuclear deal unlocked some access, but the fundamental strategic vulnerability remained: India’s nuclear power would always be contingent on fuel it didn’t control.
Bhabha saw this in the 1950s. His response was not to lobby for NPT membership or to buy more uranium. His response was characteristically polymathic: he looked at what India did have, and built a seventy-year program to use it.
What India has is thorium. Between 319,000 and 846,000 tonnes of it - approximately 25% of the world’s known reserves [1] - concentrated in the monazite-rich coastal sands of Kerala, Tamil Nadu, and Odisha. At scale, India’s thorium reserves could theoretically power 500 GWe of generation for more than 400 years [2], making India’s nuclear energy security a function not of international supply chains, but of its own coastline.
There is one problem. Thorium, by itself, cannot sustain a chain reaction.

The Alchemy Machine: How India’s Fast Breeder Reactor Turns Thorium Into Fuel
The physics, if you’ll allow the word, is magical.
Thorium-232 - the isotope that fills India’s beaches - is what nuclear physicists call a fertile material. It cannot fission on its own. You cannot drop a neutron into it and get a chain reaction. But if you expose it to a neutron flux - a sustained stream of fast-moving neutrons - something remarkable happens. This is the thorium fuel cycle in action.
The Th-232 nucleus captures the neutron and becomes Th-233. That is unstable. Within 22 minutes, it beta-decays into Protactinium-233. That is also unstable. Over 27 days, it beta-decays again - into Uranium-233.
And U-233 is fissile. It can sustain a chain reaction. It is, in essence, thorium that the reactor has transformed into fuel.
This transmutation process is the entire logic of Bhabha’s three-stage program. But to run it, you need two things: a sustained neutron source, and patience. Specifically, 27 days of patience for each batch of Pa-233 to decay into U-233. This is not a fast process. It is, in the deepest sense, a civilizational-timescale technology.
Consider what makes the Kalpakkam reactor special.
A conventional fission reactor - like India’s 24 existing Pressurized Heavy Water Reactors (PHWRs) - uses slow (thermal) neutrons, moderated by heavy water, to split U-235. The spent fuel from these reactors contains plutonium - specifically Pu-239, produced when U-238 captures a thermal neutron and transforms through a similar decay chain.
The PFBR is a fast breeder reactor. The key word is fast. It uses unmoderated neutrons - neutrons moving at their full speed off the fission event - to interact with its fuel. And because fast neutrons interact differently with U-238 than slow ones, they breed Pu-239 far more efficiently.
The numbers are striking. A conventional reactor achieves a conversion ratio of perhaps 0.6: for every 10 fissile atoms burned, 6 new ones are bred. The PFBR achieves a breeding ratio of approximately 1.2 [3]. For every 10 fissile atoms consumed, 12 new ones are created. The reactor is, in the most literal sense, a machine that makes more fuel than it burns.
Run the math on what this means. India’s Stage 1 PHWRs have been producing plutonium in their spent fuel for decades. That plutonium is the PFBR’s feedstock. The PFBR burns plutonium, generates electricity - 500 MWe - and simultaneously breeds more plutonium from its U-238 blanket. When thorium blankets replace the uranium blanket (a planned future modification), the reactor will also begin breeding U-233, the fuel for Stage 3.
Stage 1 feeds Stage 2. Stage 2 feeds Stage 3. Each stage is both a power plant and a factory for its successor’s fuel.
It is an engineering architecture of extraordinary elegance, conceived by a man who also painted in oils and wrote about the relationship between aesthetic and scientific discovery.¹
India’s Three-Stage Nuclear Program: Seventy Years in the Making
The full architecture is worth sitting with.
What makes this architecture remarkable is its temporal patience. No other country has committed to a seventy-year technology development roadmap in the energy sector. The Indian Space Research Organisation is sometimes cited as a comparable example of indigenous capability built over decades - but ISRO’s timescale was roughly thirty years. Homi Bhabha’s nuclear program is now in its seventh decade and still in Stage 2.
The question the program’s critics ask - fairly - is: at what cost?
The Honest Accounting: 16 Years and ₹8,000 Crore
I believe in celebrating India’s progress - genuinely, not performatively. But celebration without honesty is propaganda. The PFBR story contains a real failure alongside the real achievement.
The reactor was sanctioned in September 2003 at a cost of ₹3,492 crore. Its original commissioning target was September 2010. It achieved first criticality in April 2026: sixteen years late. Its final cost was approximately ₹8,181 crore - a 234% overrun [5].
The delays were partly technical, partly geopolitical.
The technical challenges were genuine. The PFBR is a first-of-a-kind reactor in India - there was no domestic precedent for sodium-cooled fast reactor construction. Liquid sodium at 400°C is an extraordinarily challenging coolant: chemically reactive with water and air, requiring specialized stainless steel (grade 316LN, with specific properties for 40-year sodium exposure) that India had to develop indigenously because international suppliers were unavailable. The sodium pumps and steam generators - where the boundary between liquid sodium and water is only millimeters of steel - required multiple redesigns. Fuel cycle certification and AERB safety review processes added years.
The geopolitical constraint was structural. India’s NPT exclusion locked it out of most international nuclear supply chains. Countries that had solved these technical challenges - Russia, France, the US - could not share their solutions. India had to reinvent wheels it could see turning through a locked fence. This explains a decade of delay more convincingly than any management failure.
The Comptroller and Auditor General of India flagged procurement inefficiencies. The International Panel on Fissile Materials documented the cost overruns. These criticisms are valid. But it is worth contextualizing them: the PFBR is India’s first sodium-cooled fast reactor, built with 90%+ indigenous content, under international technology restrictions.
First-of-a-kind nuclear projects in countries without these constraints routinely run late and over budget.
The PFBR was delivered late and over budget. It was also delivered. And crucially, it was delivered with indigenous technology that is now India’s to own, replicate, and improve.
The Thorium Energy Stakes: Why India’s Reserves Change the Equation
India’s energy future - at the scale required to power a $30 trillion economy and lift the last 200 million people out of energy poverty - cannot be built on fuels India doesn’t control.
Solar and wind are essential and India is deploying them at extraordinary scale (127 GW of solar installed by 2025, targeting 500 GW renewables by 2030). But solar and wind require storage, transmission infrastructure, and grid management that is still being built. They cannot, alone, power the baseload industrial economy India is trying to build.
Nuclear baseload is the complement. But uranium-based nuclear carries the supply chain dependency problem. Thorium-based nuclear does not.
Consider the scale of what India is sitting on:
And the fuel efficiency of thorium, when used in an optimized thorium reactor, is staggering:
That last row matters. Uranium enrichment is why the international nuclear supply chain exists - and why India is disadvantaged within it. Thorium doesn’t need enrichment. The entire international enrichment industrial complex becomes irrelevant to India’s Stage 3 nuclear economy.
India’s target of 100 GWe of nuclear capacity by 2047 [8] - India’s centenary of independence - is achievable only if the three-stage program executes. It currently sits at 8,780 MWe [4]. Getting to 100 GWe requires a 1,039% increase over 21 years, demanding the rapid deployment of FBR-600 units (6 planned, 600 MWe each), large PHWRs, imported LWRs, and eventually Stage 3 thorium reactors.
The PFBR’s criticality is the proof-of-concept that unlocks this pipeline.
India vs China: The Thorium Race Nobody’s Talking About
The part of this story that doesn’t get told enough: while India was building the PFBR, China was building something else.
In June 2024, China’s TMSR-LF1 - a Thorium Molten Salt Reactor at the Shanghai Institute of Applied Physics in Wuwei, Gansu - reached 100% operational capacity [9]. In October 2024, it performed the world’s first addition of thorium fuel to an operating molten salt reactor. In November 2025, it successfully converted Th-232 to U-233 in a closed fuel cycle demonstration [10] - demonstrating exactly the transmutation process that India’s Stage 3 program is ultimately trying to achieve, but at two megawatts thermal in a Chinese desert city.
China’s TMSR-LF1 is tiny: 2 MWt, a research reactor. India’s PFBR is commercial scale: 500 MWe. They are not the same category of achievement. But the symbolism is uncomfortable: India, which holds 25% of the world’s thorium, is watching China - which holds perhaps 2% - demonstrate the thorium fuel cycle first. With the PFBR now critical, India has become only the second country in the world after Russia to operate a commercial fast breeder reactor [9].
China’s roadmap is aggressive:
10 MWe demonstration in the Gobi Desert: construction began 2025, operational target 2030
100 MWe commercial demonstration: 2035
Full TMSR commercialization: 2040 [11]
India’s roadmap is thorium-slower:
PFBR: criticality April 2026, commercial commissioning target September 2026
FBR-600 (6 units): 2027–2030
AHWR-300 demonstration: no construction timeline yet
IMSBR (Indian Molten Salt Breeder Reactor): conceptual development phase only
The race isn’t lost - India’s FBR scale advantage is real. But the gap is narrower than it should be for a country with India’s thorium endowment.
A quick aside: if you are interested in India’s competitive position against China in emerging energy technology, please read this deep dive on how India is transforming into the world’s first electrostate, way ahead of China.
What the Critics Are Right About
Three things that thorium optimism tends to elide.
First: the proliferation concern is real. Thorium is routinely marketed as “proliferation-resistant” because it doesn’t produce plutonium directly. This is technically true and strategically misleading.
The U-233 that thorium produces is a fissile material suitable for weapons. More specifically, the Pa-233 intermediate - with its 27-day half-life - can be chemically separated from irradiated thorium fuel using standard laboratory equipment, and will decay into weapons-grade U-233 [12].
The Bulletin of Atomic Scientists has called this the “protactinium problem” and it is legitimate. The “proliferation-resistant” framing was always partly a marketing argument to sell thorium to a non-proliferation-anxious West.
Second: sodium-cooled fast reactors have a documented safety challenge. Unlike water-cooled reactors, sodium-cooled fast breeders exhibit what physicists call a positive void coefficient: if the sodium coolant is lost, the reactor becomes more reactive, not less. This is the opposite of the passive safety behavior you want. Russia’s BN-600 - the world’s most operationally experienced fast breeder - had 27 sodium leaks in 17 years; 14 of them caused fires [13].
India’s PFBR has sophisticated engineered safety systems and passive shutdown mechanisms, but the sodium hazard is real and fundamentally different from the PHWRs India has operated safely for decades. The PFBR’s first years of commercial operation will be, in the truest sense, a learning process.
Third: Stage 3 remains entirely theoretical. The AHWR-300 design is complete at BARC. The IMSBR is in conceptual development. But not a single demonstration unit of either has been funded, sited, or scheduled for construction. The actual thorium economy - where India burns its own reserves at scale - is, in the optimistic scenario, 20-30 years away. Calling PFBR criticality “India unlocking its thorium future” is aspirationally true. It is not currently true.
These caveats do not diminish the achievement. They contextualize it accurately.
India’s Nuclear Energy Future: A Vision to 2047 and Beyond
Let’s end where Bhabha began: with the question of time.
India’s nuclear program operates on a temporal scale that is genuinely unusual in modern governance. The three-stage program was conceived in the 1950s, Stage 1 is now mature, Stage 2 just activated, and Stage 3 sits perhaps 25 years ahead. Politicians who supported Stage 1 funding have grandchildren who are now engineers. The engineers who designed the PFBR started as junior researchers when it was sanctioned in 2003 and are now department heads.
This kind of long-game institutional thinking is India’s most underappreciated competitive advantage.
The ISRO that landed Chandrayaan-3 near the lunar south pole in 2023 was built over fifty years of patient capability accumulation.
The IIT system that produces engineers for the world’s tech companies was a 1950s investment paying 2025 dividends.
The Green Revolution that prevented famine was a decade-long research program before it was a policy success.
The PFBR fits this pattern exactly. The government has even codified this long-game thinking: the SHANTI Act, 2025 - “Sustainable Harnessing and Advancement of Nuclear Energy for Transforming India” - was enacted specifically to provide a legislative framework for India reaching 100 GW of nuclear capacity by 2047. And its commissioning - finally - is a signal that Indian institutions can sustain civilizational-timescale projects even through political transitions, funding squeezes, international restrictions, and the sheer entropy of large engineering endeavors.
Success, if the program executes, looks like this:
By 2030: 6 FBR-600 units (3,600 MWe total) under construction or operational, each producing U-233 from thorium blankets
By 2040: AHWR-300 demonstration reactor operational, the thorium cycle proven at commercial scale
By 2047: India at or approaching 100 GWe nuclear, IMSBR units in deployment, thorium contributing meaningfully to the electricity mix
By 2070: Full Stage 3 deployment underway; India operating a self-sustaining thorium fuel cycle from its own reserves
At that point, India would possess something no other country has: energy independence measured in centuries, not decades. Not independence based on intermittent renewables managed by storage, or on fossil fuels from the Gulf, or on uranium from other countries’ mines. Independence grounded in a metal that lies in its own coastal sands, that requires no enrichment, that generates waste decaying to safe levels in 200 years, and that a machine in Kalpakkam knows how to turn into fuel.
Homi Bhabha, who painted in oils and thought in geological time, might have called that beautiful.
One More Thing Worth Saying
The building where all of this happened - the IGCAR complex at Kalpakkam - sits on the coast of the Bay of Bengal. In December 2004, the Indian Ocean tsunami reached Kalpakkam. It killed workers on the campus. It damaged vehicles and buildings. The reactors were shut down safely.
The research facilities rebuilt. The PFBR construction continued. The program survived an actual geological catastrophe.
There is something almost mythological about this: a reactor designed to tap the energy of the atom, sitting on a coastline shaped by one of the most violent forces in recent memory, built from a dream that predates the generation that built it, finally sparking to life on a spring evening in 2026.
¹ Bhabha was not only a physicist. He was a significant patron of the arts in India, founded the National Centre for the Performing Arts in Bombay, and corresponded extensively with Nehru on questions of science, culture, and national identity. His personal papers, held at TIFR, contain letters that read more like essays than correspondence. The three-stage nuclear program is, among other things, a document in that tradition.
Source Notes
[1] IAEA TECDOC on Thorium Resources — https://www-pub.iaea.org/MTCD/Publications/PDF/TE_1450_web.pdf
[2] Nuclear Business Platform on India’s 500 GWe Thorium Potential — https://www.nuclearbusiness-platform.com/media/insights/thorium-powered-future-key-to-india-nuclear-goal
[3] Wikipedia: Breeder Reactor — https://en.wikipedia.org/wiki/Breeder_reactor
[4] World Nuclear Association: India Profile — https://world-nuclear.org/information-library/country-profiles/countries-g-n/india
[5] IPFM Blog: PFBR delays and cost overruns — https://fissilematerials.org/blog/2026/04/indias_prototype_fast_bre_2.html
[6] Nuclear Business Platform — https://www.nuclearbusiness-platform.com/media/insights/thorium-powered-future-key-to-india-nuclear-goal
[7] World Nuclear Association: Thorium — https://world-nuclear.org/information-library/current-and-future-generation/thorium
[8] IDRW: India 100 GWe target 2047 — https://idrw.org/india-to-scale-nuclear-capacity-to-reach-100-gw-by-2047-report/
[9] World Nuclear News: TMSR-LF1 / India second after Russia — https://www.world-nuclear-news.org/articles/first-criticality-for-indian-fast-breeder-reactor
[10] World Nuclear News: China converts Th-232 to U-233 — https://www.world-nuclear-news.org/articles/chinese-msr-achieves-conversion-of-thorium-uranium-fuel
[11] PMC NIH: China fourth-gen nuclear roadmap — https://pmc.ncbi.nlm.nih.gov/articles/PMC12831022/
[12] Bulletin of Atomic Scientists: The Protactinium Problem — https://thebulletin.org/2018/08/thorium-power-has-a-protactinium-problem/
[13] IPFM Research: Fast Breeder Reactor safety — https://fissilematerials.org/library/rr08.pdf
Extended Bibliography:
DAE: PFBR First Criticality — https://dae.gov.in/prototype-fast-breeder-reactor-at-kalpakkam-tamil-nadu-attains-first-criticality/
Wikipedia: Prototype Fast Breeder Reactor — https://en.wikipedia.org/wiki/Prototype_Fast_Breeder_Reactor
Wikipedia: India’s Three-Stage Nuclear Power Programme — https://en.wikipedia.org/wiki/India’s_three-stage_nuclear_power_programme
Wikipedia: Thorium Fuel Cycle — https://en.wikipedia.org/wiki/Thorium_fuel_cycle
Al Jazeera: India’s nuclear leap — https://www.aljazeera.com/news/2026/4/7/indias-nuclear-leap-why-its-fast-breeder-reactor-success-matters
The India Forum: Problems with the PFBR — https://www.theindiaforum.in/article/problems-prototype-fast-breeder-reactor
Black Ridge Research: PFBR project profile — https://www.blackridgeresearch.com/project-profiles/prototype-fast-breeder-reactor-pfbr-project-kalpakkam-india-cost-timeline
IEEE Spectrum: China’s thorium MSR — https://spectrum.ieee.org/chinas-thorium-molten-salt-reactor
BARC: AHWR design — https://www.barc.gov.in/randd/ahwr.html
Wikipedia: KAMINI reactor — https://en.wikipedia.org/wiki/KAMINI
Wikipedia: FBR-600 — https://en.wikipedia.org/wiki/FBR-600
Energy Education: Thorium fuel cycle — https://energyeducation.ca/encyclopedia/Thorium_fuel_cycle
Nature: Thorium proliferation concerns — https://www.nature.com/articles/492031a
PMF IAS: India nuclear reserves — https://www.pmfias.com/uranium-thorium-distribution-advantages-uranium-india-nuclear-power-plants/
Business Today: India thorium reserves — https://www.businesstoday.in/india/story/future-powered-by-thorium-india-has-the-largest-thorium-reserve-and-an-impressive-nuclear-power-plan-524652-2026-04-08
Gulf News: India second country after Russia — https://gulfnews.com/world/asia/india/india-nuclear-breakthrough-as-fast-breeder-reactor-hits-criticality-why-does-it-matter-1.500498996







